De door u verstrekte foto's kunnen worden gebruikt om de beeldbewerkingsservices van Bing te verbeteren.
Privacybeleid
|
Gebruiksvoorwaarden
Kan deze koppeling niet gebruiken. Controleer of je koppeling begint met 'http://' of 'https://' om het opnieuw te proberen.
Kan deze zoekopdracht niet verwerken. Probeer een andere afbeelding of trefwoorden.
Visual Search proberen
Zoeken, identificeren van objecten en tekst, vertalen of problemen oplossen met een afbeelding
Sleep een of meer afbeeldingen hierheen,
een afbeelding uploaden
of
camera openen
Sleep afbeeldingen hierheen om je zoekopdracht te starten
Schakel de camera in deze browser in om Visual Search te gebruiken
English
Alles
Zoeken
Afbeeldingen
Inspiratie
Maken
Collecties
Video's
Kaarten
Nieuws
Copilot
Meer
Shopping
Vluchten
Reizen
Notitieboek
Topsuggesties voor Data Update Documentation Process PDF
Process
Format
Word Process
Template
Process
Visual
It Process
Template
Project
Documentation
Template
Process Document
Process Documentation
Examples
Business
Process Document
Process Documentation
Tool
Procedure
Process
Workflow
Guidelines for
Process Safety Documentation
Workflow
Chart
Proces
Document
Writing
Documentation
Document
Management Process
Technical Product
Documentation
Documenting
Persistent
Documentation
Work
Instructions
Document
Control Process
Business Processes
Template
Create
Documentation
Process Change Document
Example
Document Review Process
Steps
Process
Instruction
Documentation
and Reporting Services
Step by Step
Process
Business Understanding
Document
Internal
Processes
Process
Description
Documentation
Version Control Process Flow
Design Document
Template
Good Document
Practice Guidelines
Document
Processing
Controle
Processen
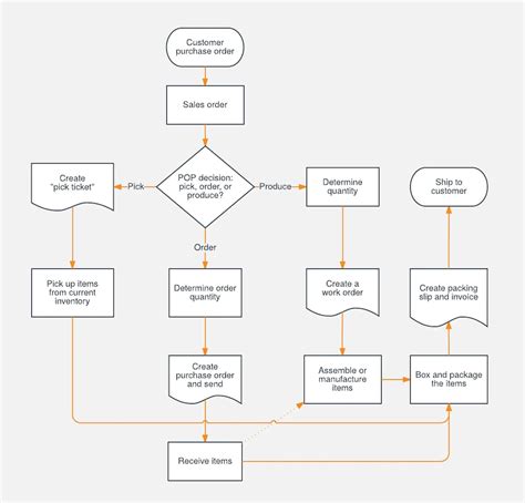
Customer Creation
Process Flow
Cyber Security Exception
Process Document
Related Documentation
Systems
The
Documentation
Project Documentation
Template
Business Process
Management
Document
Workflow
Example
Documentation
Document Management Process
Flow
Process
Templates
How to Write Process Flow
ITIL Documentation
Templates
Process
Description Template
Proces of
Procedure
Meer zoekacties als Data Update Documentation Process PDF verkennen
ICO
File
Icon.png
File
Icon
Bestand
Openen
Krul
Maken
Logo.png
DNR
Formulier
Afbeelding
Invoegen
Document
Icon.png
Acrobat
Reader
Viewer
Download
Adobe Acrobat
Sign
Microsoft
Icons
App
Downloaden
Software
Download
Mensen geïnteresseerd in Data Update Documentation Process PDF hebben ook gezocht naar
Download
Logo
Icon
White
DocumentEn
Openen
Free
Sign
Alle GIF-bestanden automatisch afspelen
Wijzig automatisch afspelen en andere instellingen voor afbeeldingen hier
Alle GIF-bestanden automatisch afspelen
Zet de knop om om ze in te schakelen
GIF-bestanden automatisch afspelen
Afbeeldingsformaat
Alles
Klein
Gemiddeld
Groot
Extra groot
Ten minste...*
Aangepaste breedte
x
Aangepaste hoogte
px
Voer een getal in voor Breedte en Hoogte
Kleur
Alles
Alleen kleur
Zwart-wit
Type
Alles
Foto
Clipart
Lijntekening
GIF-animatie
doorzichtig
Indeling
Alles
Vierkant
Breed
Hoog
Personen
Alles
Alleen gezichten
Hoofd en schouders
Datum
Alles
De afgelopen 24 uur
De afgelopen week
De afgelopen maand
Het afgelopen jaar
Licentie
Alles
Alle Creative Commons
Openbaar domein
Mag worden gedeeld en gebruikt
Mag worden gedeeld en commercieel worden gebruikt
Mag worden aangepast, gedeeld en gebruikt
Mag worden aangepast, gedeeld en commercieel worden gebruikt
Meer informatie
Filters wissen
Veilig Zoeken:
Gemiddeld
Streng
Gemiddeld (standaard)
Uit
Filter
Process
Format
Word Process
Template
Process
Visual
It Process
Template
Project
Documentation
Template
Process Document
Process Documentation
Examples
Business
Process Document
Process Documentation
Tool
Procedure
Process
Workflow
Guidelines for
Process Safety Documentation
Workflow
Chart
Proces
Document
Writing
Documentation
Document
Management Process
Technical Product
Documentation
Documenting
Persistent
Documentation
Work
Instructions
Document
Control Process
Business Processes
Template
Create
Documentation
Process Change Document
Example
Document Review Process
Steps
Process
Instruction
Documentation
and Reporting Services
Step by Step
Process
Business Understanding
Document
Internal
Processes
Process
Description
Documentation
Version Control Process Flow
Design Document
Template
Good Document
Practice Guidelines
Document
Processing
Controle
Processen
Customer Creation
Process Flow
Cyber Security Exception
Process Document
Related Documentation
Systems
The
Documentation
Project Documentation
Template
Business Process
Management
Document
Workflow
Example
Documentation
Document Management Process
Flow
Process
Templates
How to Write Process Flow
ITIL Documentation
Templates
Process
Description Template
Proces of
Procedure
528×672
hubspot.com
Free Process Documentation T…
390×505
sample.net
29+ FREE Process Documentation Samples t…
1240×1190
slite.com
What is Process Documentation? A Guid…
768×369
datarooms.org
Document Management Workflow [Boost Efficiency and Collaboration]
3162×2680
slite.com
The Ultimate Guide to Project Documentation (with Free T…
1280×881
plan.io
5 Steps to Create Technical Documentation That’s (Actually) Helpful ...
340×413
edrawmax.com
Document Control Process Flowchart | E…
945×756
How I started drawing
Software Documentation Types and Best Practices | by AltexSoft Inc ...
685×905
Smartsheet
10+ Free Project Documentation Templates | S…
390×505
sampletemplates.com
FREE 20+ Documentation Checklist Samples in PDF | MS Word
2560×1920
SlideServe
PPT - Quality Management PowerPoint Presentation, free download - ID ...
500×628
Smartsheet
Ultimate Guide to Process Documentation | Smartsheet
650×720
Edraw Max
Free Document Management Flowchart Templates
Meer zoekacties als
Data Update Documentation Process
PDF
verkennen
ICO File
Icon.png
File Icon
Bestand Openen
Krul Maken
Logo.png
DNR Formulier
Afbeelding Invoegen
Document Icon.png
Acrobat Reader
Viewer Download
Adobe Acrobat Sign
1800×1770
fity.club
Documenting Processes
770×1024
US Legal Forms
Records Management P…
1480×1026
jelvix.com
What Is Quality Assurance: Definition, Stages, Process
700×1000
circuitbgshow22i.z21.web.core.windows.net
Document Control Proces…
1024×768
bolddesk.com
Documentation Review Process: A Complete Guide | BoldDesk
960×720
fity.club
Documenting Processes
2560×1790
document360.com
How to Create Documentation & Workflows for Business Proce…
1024×576
scalablepath.com
How to Create and Maintain Technical Documentation [Pro Tips]
3006×1302
peerdh.com
Automated Documentation Generation Tools For Laravel – peerdh.com
814×568
clickup.com
11 Free Process Documentation Templates in Word & ClickUp
1230×414
Smartsheet
Ultimate Guide to Process Documentation | Smartsheet
2048×1024
www.zoho.com
API documentation guide: Definition, structure, process, and best ...
799×542
Smartsheet
10+ Free Project Documentation Templates | Smartsheet
3458×1298
sdh.global
Managing Requirements Changes: Best Practice of Documentation | SDH
1540×1125
Lucidchart
The Basics of Documenting and Analyzing Your As-Is Process | Lucidchart ...
Mensen geïnteresseerd in
Data Update Documentation Process
PDF
hebben ook gezocht naar
Download Logo
Icon White
DocumentEn Openen
Free Sign
1200×700
archbee.com
Complete Guide to Keep Your Product Documentation Up To Date
1632×1056
venngage.com
20+ Process Documentation Templates to Guide Business Processes - Venngage
1000×852
clickup.com
11 Free Process Documentation Templates in Word & ClickUp
725×789
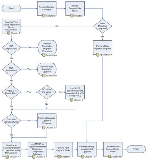
Oracle
1 Overview of the Upgrade Process
1613×1056
docs.microsoft.com
Azure Automation Update Management overview | Microsoft Docs
2854×1732
docs.cholonautas.edu.pe
Technical Documentation Template 10 Printable Pdf And Word Gambaran ...
549×779
klariti.com
How to Write Better Business Process…
Sommige resultaten zijn verborgen omdat ze mogelijk niet toegankelijk zijn voor u.
Bekijk niet-toegankelijke resultaten
Meer afbeeldingen weergeven
Speciaal aanbevolen
Gesponsord
Ongepaste inhoud melden
Selecteer een van de onderstaande opties.
Niet relevant
Aanstootgevend
18+
Kindermisbruik
Feedback